A comprehensive guide to creating effective and accessible alternative text for images
The right alt text depends entirely on why the image is on the page. Before following the decision process below, ask yourself: "What information does this image add to the content?" The same image can have different alt text in different contexts.
For a prospective student brochure:
alt="A student connecting a network cable in a modern, well-lit university data center."
For an IT department's incident report:
alt="Server rack E-12 with a red error light blinking on the third SAN array."
A decorative image is one that adds visual flair to a webpage but provides no meaningful information that isn't already conveyed by the surrounding text. Because it's purely for aesthetic purposes, it should be ignored by screen readers to avoid cluttering the user's experience.
This tells screen readers to ignore the image, as it adds no informational value.
<img src="..." alt="">
The image conveys information and needs alt text. Proceed to the next step.
Photos, icons, illustrations
Rule: Write a concise description of the image's content and function.
Avoid: Phrases like "image of" or "picture of".
For Links: Alt text must describe the link's destination (e.g., alt="Read our full annual report").
Text rendered as an image
Rule: The alt text must be an exact transcription of the text in the image.
Best Practice: Avoid using images of text. Use styled HTML and CSS instead for better accessibility and responsiveness.
A special case for instructional content
Best Practice: The alt text for a screenshot in a guide should describe the action and confirm the result of a step. The surrounding text gives instructions, and the alt text confirms the outcome for keyboard-only users.
alt="The 'Save As' dialog box is now open, with the file name field highlighted and ready for input."
Complex images require a two-part approach: a brief alt text that identifies the image type and purpose, plus a detailed long description that conveys all the meaningful data and insights.
1 Short Alt Text: Identify what type of visual it is and its main topic
2 Long Description: Provide all data, trends, and conclusions in accessible text format
Charts and graphs present quantitative data visually. Users need both the specific data points and an understanding of what the data means.
alt="Bar chart showing Q3 2025 sales by region"
alt="Pie chart of student enrollment by college"
Maps present spatial or geographic information. The level of detail needed depends on the map's purpose.
alt="Map of Designated Outdoor Safe Meet Areas and Blue Light Emergency Phones for the Engineering and Athletics district."
This map identifies 15 Designated Outdoor Safe Meet Areas (red stars) and 4 Blue Light Emergency Phones (blue phone icons) throughout the Engineering and Athletics district.
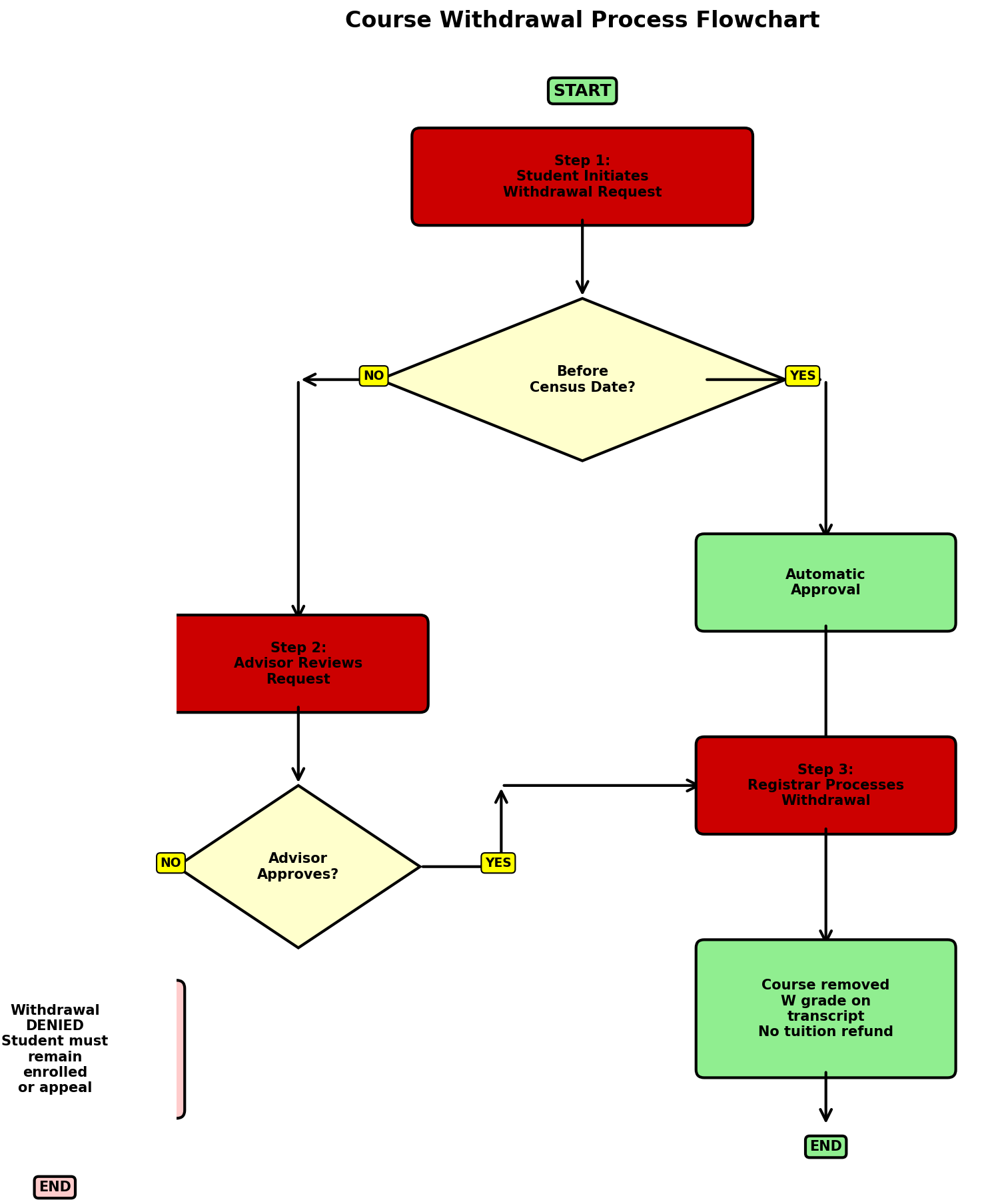
Diagrams show relationships, processes, or structures. Users need to understand both the components and how they connect.
alt="Flowchart of the course withdrawal process"
alt="Organizational chart for IT Accessibility Services department"
alt="Network architecture diagram showing TTU's accessibility testing infrastructure"
Infographics combine text, data, and visuals. They require comprehensive descriptions that capture all informational elements.
alt="Infographic about web accessibility statistics and impact"
Best option: Include the long description directly on the page, immediately before or after the image. This benefits all users, not just screen reader users.
Alternative: If space is limited, use one of these methods:
<details> and <summary> to create expandable contentaria-describedby="description-id"<figure>
<img src="chart.png" alt="Line graph of enrollment trends 2020-2025">
<details>
<summary>View full data description</summary>
<p>Enrollment increased from 35,000 in 2020 to 42,000 in 2025...</p>
</details>
</figure>
If the logo is a link to the homepage:
alt="Texas Tech University Homepage"
If the logo is just branding (not a link):
alt="Texas Tech University"
If an icon is next to text that describes its purpose, the icon is decorative:
<button>
<i class="icon-search" aria-hidden="true"></i>
Search
</button>
Do not repeat information from a caption or surrounding text in the alt text. They should complement each other.
If the caption fully describes the image, the alt text can be empty (alt="").
Alt text must describe the button's action:
alt="Submit form"
alt="Print this page"
alt="Download PDF report"